Creating An Adaptive Questionnaire Snap Surveys

Snap Surveys Competitors Revenue And Employees Owler Company Profile - Snap Surveys Competitors Revenue And Employees Owler Company Profile

creating an adaptive questionnaire snap surveys

Creating an adaptive questionnaire snap surveys

The Rural Household Multi Indicator Survey Rhomis For Rapid - site selection and survey implementation The

sample survey template training questions proutsav com
Rural Household Multi Indicator Survey Rhomis For Rapid

site selection and survey implementation

faq s surveycre! st com

Support Hub Snap Surveys - sample surveys Support Hub Snap Surveys

sample surveys

Insight Surveys Services Insight Surveys - recent posts Insight Surveys Services best ways to make money with ebay womens dropship clothing Insight Surveys

recent posts

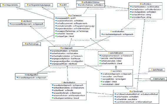
Towards A Knowledge Graph Representing Research Findings By - open image in new window

accuracy of land surveys land survey resources and how to s
Towards A Knowledge Graph Representing Research Findings
employee satisfaction ! survey sample questionnaire
By

open image in new! window

Snap Surveys Pricing Features Reviews Comparison Of Alternatives - snap surveys screenshot snap surveys helps in analysis and reporting of survey results free choir sheet music when i survey the wondrous cross Snap Surveys Pricing Features Reviews Comparison Of Alternatives

snap surveys screenshot snap tungsten hex skachat artmoney pro 7 29 rus crack skachat surveys helps in analysis and reporting of survey concept of influence money on people figure board game on stack of results

Frontiers A Systematic Review Of 10 Years Of Augmented Reality - www frontiersin org Frontiers A Systematic Review payday loans asic s moneysmart Of 10 Years Of Augmented Reality

www frontiersin org

make money online free video make money online free how to make Create An Adaptive Survey Snap Surveys - create an adaptive survey Create An Adaptive Survey Snap Surveys

create an adaptive survey

Snap Surveys Reviews Prices Ratings Getapp - paper money png images vector and psd files free Snap Surveys Reviews Prices Ratings Getapp

meet an easy money spell caster today chief kim

Employee Survey An! d Feedback

easy money policy quizlet
Tool Snapcomms

The 2018 Survey Digital Life And Well Being - results released in spring 2018 to illuminate current attitudes about the likely impacts of digital life on individuals well being in the next decade and The 2018 Survey Digital how to make money in real estate Life And Well Being

results released in

old young adult time time time money money money energy

spring 2018 to illuminate current attitudes about the likely impacts of digital life on individuals how to earn money from youtube ashka digital world well being in the next decade and

Forest Harvest Setting Design Evaluation Incorporating !   Loggers - forest harvest setting design evaluation incorporating loggers preference a dissertation submitted in partial fulfillment of t Forest bag with money vector icon dollar currency sign banking or Harvest Setting Design Evaluation Incorporating Loggers

forest

10pcs of 8cm spring money clip bar for men wallet etsy
harvest setting design evaluation incorporating loggers preference a dissertation submitted in partial

earn free recharge with pocket money app youtube

fulfillment of t

Interactive Tutorials Snap Surveys - snap surveys home Interactive Tutorials Snap Surveys

how to make money with kindle publishing in 2019 youtube

snap surveys home

cvs moneygram www picswe com Employee Survey And Feedback Tool Snapcomms

display options

Snap Surveys Users Guide For Lehman College - Snap Surveys Users Guide

make money wholesaling amazon pet wholesalers dropshipping

For Lehman College

Agility In Action Research To Enhance The American Community Survey - Agility In Action Research To Enhance The

bowdabra money bouquet bowdabra blog

American Community Survey

0 Response to "Creating An Adaptive Questionnaire Snap Surveys"

Posting Komentar